| Pradžia :: Mikrotik CRS (Cloud Router Switch) |
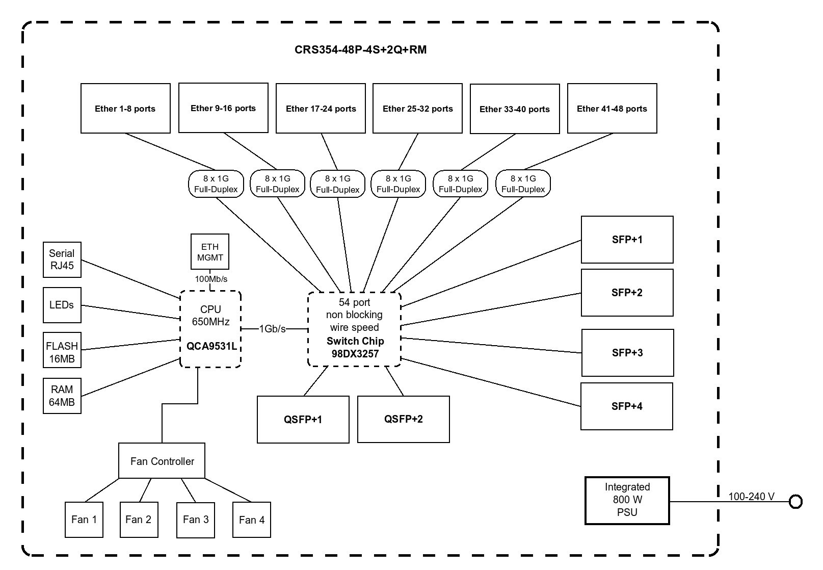
(CRS354-48P-4S+2Q+RM) Cloud Router Switch 354-48P-4S+2Q+RM with RouterOS L5 licenseCANNOT DELIVER WITH PACKED CABINET, CHOICE SERVICE TO BE CHOOSEDThe 48 port champion you’ve been waiting for - now with PoE-out! Īsa rokasgrāmata MikroTik SFP module compatibility table Power all your devices while having the strongest performance – this 48 port PoE+ switch will rock any setup, including 40 Gbps devices! If you are looking for a single switch that will put your network setup ahead of the curve and power all the necessary devices – look no further! The new CRS354-48P-4S+2Q+RM is an effective and adaptable rackmount solution for managing networks in the most demanding environments. Unlike many other switches out there, our products are made with the system administrator in mind. This powerful switch has 48 x 1G RJ45 ports and 4 x 10G SFP+ ports. There are also 2 x 40G QSFP+ ports for extremely fast fiber connections or linking with other 40 Gbps devices. All 48 Ethernet ports offer different power output options: Passive PoE, low voltage PoE, 802.3af/at (Type 1 “PoE” / Type 2 “PoE+”) with auto-sensing, making this switch the easiest solution to power even the largest setups. We have included a mighty power supply that can provide 750 W of power – this switch can handle a lot. And there is a special bracket for easy cable management. CRS354-48P-4S+2Q+RM is extremely functional, and it has the best price-point on the market – it will make the perfect addition to a professional setup. The total non-blocking throughput is 168 Gbps, switching capacity is 336 Gbps and the forwarding rate reaches 235 Mpps. CRS354-48P-4Splus2Qplus-1582204104.png |
Kaina:
€ 803.85
+ PVM
Pranešti apie atsiradimą sandelyje |
Prekė
ServerSaleMikrotik CCR (Cloud Core Router)Mikrotik CRS (Cloud Router Switch)Mikrotik CSS (Cloud Smart Switch)MaršrutizatoriaiMaršrutizatoriai (wifi)WIRELESS SYSTEMS 60GhzIntegruota antenasMikrotik LTE 4G 5G devicesMikrotik IOT productsPriedaiPower suppliesMikrotik SFP moduliaiRouterOS licencijosTAKEX security systemsOptic PatchcordsEthernet patch cablesAdapteriaimANT antennasJungikliai (switch)Maršrutizatoriai OEMMikrotik Techninis palaikymas 


Quick Guide.pdf


